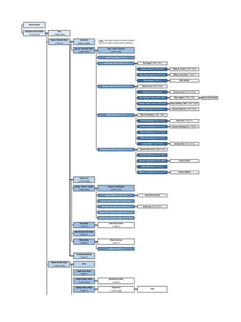
Exploring The Wolfson Family Tree

T.Noho 6 views
Exploring The Wolfson Family Tree

Exploring the Wolfson Family Tree

Hey everyone! Today, we’re diving deep into the fascinating world of genealogy and specifically, we’re going to unravel the intricacies of the Wolfson family tree . Genealogy can be a super rewarding hobby, guys, allowing you to connect with your roots and understand the journey your ancestors took to get to where you are today. The Wolfson surname, while not as globally ubiquitous as some others, carries its own rich history and distinct branches that are incredibly interesting to explore. Whether you’re a seasoned genealogist or just starting out, understanding how to research a family tree like the Wolfsons can open up a whole new perspective on your heritage. We’ll be discussing the best methods to trace your lineage, the potential challenges you might face, and some common discoveries that often surface when delving into surnames like Wolfson. So, grab a cup of coffee, get comfy, and let’s embark on this genealogical adventure together!

Uncovering Your Wolfson Ancestry: A Step-by-Step Guide

So, how do you actually go about uncovering your Wolfson ancestry ? It’s not as daunting as it might seem, but it definitely requires patience and a systematic approach. The very first step, and arguably the most crucial, is to talk to your oldest living relatives . Your parents, grandparents, aunts, and uncles are living encyclopedias of family history. Ask them about names, dates, places, and any stories they remember. Jot down everything they tell you, even if it seems insignificant at first. These oral histories can provide invaluable clues and starting points for your research. Once you’ve gathered all the information you can from your family, it’s time to hit the archives – both physical and digital. Start with what you know and work backward . This means finding birth, marriage, and death certificates for your immediate family members first. These official documents are goldmines of information, often listing parents’ names, occupations, and birthplaces. Websites like Ancestry.com, FamilySearch.org, and MyHeritage.com are fantastic resources for accessing digitized records. Many libraries also offer free access to these subscription-based sites, so it’s worth checking your local library’s resources. Don’t forget about census records . These are snapshots of households at specific points in time and can reveal who lived where, their ages, occupations, and even their country of origin. For the Wolfson surname, which has roots in various European countries, census records can be particularly helpful in pinpointing specific geographic areas where your ancestors settled. You might also stumble upon immigration records if your Wolfson ancestors came to a new country. Passenger lists and naturalization papers can provide details about their arrival, their former homes, and their reasons for migrating. Remember, genealogy is a puzzle, and each document is a piece. Be persistent, stay organized, and enjoy the thrill of discovery as you piece together the Wolfson family tree .

Common Challenges in Wolfson Genealogy

While the journey of tracing the Wolfson family tree is incredibly rewarding, it’s not always smooth sailing, guys. You’re bound to hit a few bumps along the way. One of the most common challenges is name variations and spelling errors . Surnames, especially over generations and across different countries, could be spelled in a myriad of ways. You might find ‘Wolfson’ recorded as ‘Wulfson’, ‘Wolffson’, ‘Volfson’, or even something completely different. It’s crucial to be flexible with your search terms and look for phonetic similarities. Another hurdle can be missing or destroyed records . Wars, fires, and even simple neglect can lead to the loss of vital documents. If you hit a dead end with one record, don’t despair! Try searching for alternative records or information about the locality where your ancestors lived. Sometimes, a neighbor’s record or a local newspaper mention can provide the missing link. Geographic limitations can also be a pain. If your ancestors lived in a region with poor record-keeping or where civil registration was not consistently enforced, tracing them can become incredibly difficult. In such cases, focusing on parish records or other less common sources might be necessary. Finally, cultural and linguistic barriers can pose a challenge, particularly for the Wolfson surname which has origins in Ashkenazi Jewish and Germanic traditions. Understanding historical naming conventions, patronymics, and even different alphabets can be essential for accurate research. Don’t let these challenges deter you, though. They are simply part of the adventure of genealogical research. With a little creativity and persistence, you can often overcome these obstacles and continue to build your Wolfson family tree .

The Meaning and Origins of the Wolfson Surname

Let’s chat about the meaning and origins of the Wolfson surname . It’s a pretty straightforward one, guys, and gives us some immediate clues about our ancestors. The ‘son’ at the end clearly indicates a patronymic origin, meaning it signifies ‘son of Wolf’. So, the core of the name is ‘Wolf’. This ancient Germanic name was popular in various forms across Europe and often associated with strength, courage, and leadership – qualities people might have hoped to pass on to their offspring. The name ‘Wolf’ itself has deep roots, stemming from the Proto-Germanic wulfaz , ultimately deriving from the Indo-European root wĺ̥kʷos , meaning ‘wolf’. So, quite literally, the Wolfson family tree branches out from men named Wolf. It’s important to note that ‘Wolf’ as a given name, and consequently ‘Wolfson’ as a surname, can be found in both Christian and Jewish European populations. Among Ashkenazi Jews, ‘Wolf’ was a common given name, often adopted for its perceived protective qualities or as a secular name alongside a Hebrew name. In Germanic cultures, it was also a popular personal name, sometimes incorporated into compound names like Wolfgang. Therefore, when researching your Wolfson lineage, be prepared to explore both Christian and Jewish heritage. This dual origin is a fascinating aspect of the surname and can lead to diverse genealogical paths. Understanding these origins not only enriches your knowledge of the surname but also provides context for the historical and cultural environments your ancestors inhabited. It’s a reminder that our family names are often testaments to the beliefs, values, and realities of the past, weaving a rich tapestry of Wolfson family tree narratives.

Notable Branches and Historical Connections

As you delve deeper into the Wolfson family tree , you’ll likely encounter various notable branches and historical connections that make the research even more compelling. One prominent lineage that often surfaces is associated with the esteemed Sir Isaac Wolfson , a significant figure in British business and philanthropy. Born in Glasgow, Scotland, in 1897, he was the founder of Great Universal Stores (GUS), which grew into a retail and financial services empire. His philanthropy was extensive, particularly in supporting Jewish causes and educational institutions. Tracing a connection, however distant, to such a prominent figure can be a thrilling discovery for anyone researching the Wolfson name. Another area of historical significance often linked to the Wolfson surname relates to Ashkenazi Jewish heritage . As mentioned earlier, ‘Wolf’ was a common given name among Ashkenazi Jews, and thus ‘Wolfson’ surnames are prevalent in communities with this background. This means many Wolfson family trees will intersect with the history of Jewish migration, settlement, and cultural development across Eastern and Central Europe, and later in countries like the United States, Canada, Israel, and Australia. Exploring these Jewish branches might involve researching communities in Poland, Russia, Lithuania, or Germany, and understanding the impact of events like the Holocaust or the establishment of the State of Israel on family histories. Furthermore, depending on the specific branch, you might find Wolfsons involved in various historical professions – from merchants and artisans in medieval towns to scholars, doctors, and entrepreneurs in more modern times. Each discovery, whether it’s a famous ancestor or simply a documented life of a farmer or shopkeeper, adds a vital thread to the intricate Wolfson family tree .

Tips for Successful Wolfson Genealogy Research

Alright guys, let’s wrap up with some tips for successful Wolfson genealogy research . The key takeaway is to be organized and persistent. First off, create a research plan . Before you dive headfirst into online databases, decide what information you’re looking for and where you’ll start. This prevents you from getting overwhelmed and ensures a focused approach. Secondly, document everything meticulously . Keep a dedicated research log, noting down every record you consult, where you found it, and what information it contained – including what you didn’t find! This saves you from repeating searches and helps you track your progress. Use family tree software or online platforms to keep your findings organized digitally. Thirdly, be a detective with spelling . As we discussed, surnames can change. Search for variations of ‘Wolfson’ and related names, and don’t be afraid to try phonetic searches. Also, consider potential anglicizations or translations if your ancestors came from non-English speaking countries. Fourthly, think geographically . If you know the town or region your Wolfson ancestors came from, focus your research there. Look for local historical societies, church records, and even old newspaper archives for that specific area. Sometimes, the smallest local records can unlock the biggest family secrets. Fifthly, network with other researchers . Join online forums, social media groups, or local genealogical societies dedicated to surnames like Wolfson or to the specific regions your ancestors lived in. You’d be surprised how willing people are to share information and expertise. Someone else might be researching the same branch of the Wolfson family tree and have valuable insights or records. Lastly, and perhaps most importantly, be patient and enjoy the process . Genealogy is a marathon, not a sprint. Celebrate the small victories, learn from the dead ends, and appreciate the journey of connecting with your past. Every piece of information you uncover about your Wolfson family tree is a treasure that brings you closer to understanding who you are and where you come from.